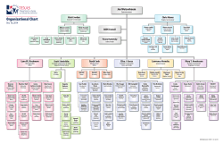
Organizational Chart - Texas Department of Aging and

Jon Weizenbaum
Commissioner
Kristi Jordan
Organizational Chart
Chris Adams
Associate Commissioner
Deputy Commissioner
Jan. 20, 2015
VACANT
Stakeholder Relations
Cindy
Nottingham
Allison Lowery
Patty Ducayet
Center for Consumer
and External Affairs
State Long-term Care
Ombudsman
VACANT
Volunteer and
Community
Engagement
Government
Relations
Cecilia Cavuto
Media
Relations
Jeffrey Peck
Senior Policy
Advisor
Clinical
Innovation
Shareen
Addison
Consumer Rights
and Services
Barby Bowles
Consumer Rights/
Surrogate Decision
Making
Claudia
De La Rosa
Complaint
Intake
Kara
Whiddon
Heather Hall
Information
Technology
Jodi Ashlock
Deputy IRM/
Project
Management
VACANT
Business
Operations
Chris L.
Bunton
Complaint
Intake
Infrastructure
Operations
Kristi Dudley
Shenny Sheth
Professional
Review
Information
Security
Rob Brown
Applications
Management
Kathie
Carleton-Morales
Contract Oversight
and Support
Shelly Swisher
Contract Review
and Technical
Assistance
Lena
Brown-Owens
Glen Bason
Executive and
Staff Operations
Amy Tippie
Administrative
Management
Services
Diana Conces
Elisa J. Garza
Chief Financial
Officer
Assistant Commissioner for State
Supported Living Centers
VACANT
Paula Reed
Mine Epps
Ryan Bane
Budget
Accounting
Provider Claims
Enforcement
Services
Lisa AkersOwen
Mark Blockus
Sue Fielder
Area Agencies
on Aging
Operations
Sandy Ray
Lori Conner
Programs
Contract
Accountability
and Oversight
Heather
Blackwell
Gordon Raitt
Facility
Management
Sandy Moore
Keith Romel
Client
Trust Fund
Support Services
Coordination
George
Schock
Compliance
Clinical
Services
Coordinators
Jane Purcell
Operations
Coordinators
Local Procedure
Development
and Support
Amanda
Klekar
Quality
Improvement
Kenda
Pittman
Community Services
and Program
Operations
Schnina Reed
Hospice Policy
and PACE
Operations
Evelyn Greenfield
Johnson
Regional Support
and Program
Improvement
Local Authorities
Stacy Lindsey
VACANT
Local Procedure
Development
and Support
Planning and
Reporting
Misti Hair
Patricia Bordie
Performance
Contracts
Richard
Rees
Judy Southall
Community
Services
Regions
Geri
Willems
Curriculum
Development
Wes Yeager
Strategic Operations
and Grants
Contract
Accountability
and Oversight
PASRR
Community
Access and Grants
VACANT
Program Business
Operations
Bill Campbell
Community
Services Contracts
Terry Pierce
Contracts
Frank Plummer
Contract
Accountability
and Oversight
Donnie Wilson
Dana Williamson
Program Innovation
and Grants
LTSS Policy
Mary T. Henderson
Assistant Commissioner
Regulatory Services
General Counsel
SSLCs
Eugenia
Andrew
Rules Coordinator
Lawrence Hornsby
Assistant Commissioner
Access and Intake
12 Facilities
Educational
Services
Contract Sanctions
Review
David Cook
Scott Schalchlin
Chief Operating
Officer
Corliss Powell
Quality Reporting
and Research
Lisa Glenn, M.D.
Lynn W. Blackmore
Senior Policy
Advisor
Michelle Martin
Quality Monitoring
Program
Internal Audit
Tara Olah
Center for Policy
and Innovation
Michelle
Dionne-Vahalik
Penny Rychetsky
Communications
Office
Donna Jessee
Penny Larkin
DADS Council
Shelley Janda
Cindy
Kenneally
Utilization
Management
and Review
Susan
Peterson
Administrative
Services
Tim McGinnis
Guardianship
Services
Barbara
Scobey
NF Waivers/
Community Services
UR
Policy and Program
Development
Pam Stroman
Rosa Berumen
Quality
Assurance
Cheryl Craddock
Melchor
IDD Waivers/Program
Enrollment/UR
Lori Roberts
Hospice
UR
Marianne
Reat
Litigation Services
Nancy Porter
Policy and
Rules
Linda
Lothringer
Susan Davis
Calvin Green
Enforcement
Policy Rules
and Curriculum
Development
Survey
Operations
Administration
of Local Survey
Operations
Susan
Diamond
Randy
Rowley
Cindy
Bourland
Licensing and
Credentialing
Bobby
Schmidt
Provider Licensing
Enforcement
NF and ICF/IID
Provider Licensure
and Certification
Shannon
Council
Lynette Sanders
Jennifer
Morrison
Anne Trejo
Waiver Survey
and Certification
Professional
Credentialing
Enforcement
Fred
Worley
Sue Anderson
Mills
Regional Offices
Oversight and
Community
Support
Clifford
Walker
Regional
Operations
Architectural
Unit
Survey and
Certification
Enforcement
NFA Licensing
ADC, ALF, HCSSA
and LSC
Sandy Kearns
Data/Records
Paula
McHenery
Compliance
and Oversight
Pharmacy
Services, OLA
DADS Media Services 15D0107 • Jan. 20, 2015
Texas Department of Aging and Disability Services
Organizational Chart
Commissioner, Jon Weizenbaum
Associate Commissioner, Kristi Jordan
• Center for Consumer and External Affairs, Allison Lowery, Director
o Stakeholder Relations, Vacant
o Government Relations, Cindy Nottingham
o Communications Office, Jeff Peck
o Media Relations, Cecilia Cavuto
o Volunteer and Community Engagement, Vacant
• State Long-term Care Ombudsman, Patty Ducayet
Deputy Commissioner, Chris Adams
• Center for Policy and Innovation, Donna Jessee, Director
o Quality Monitoring Program, Michelle Dionne-Vahalik
o Quality Reporting and Research, Michelle Martin
o Rules Coordinator, Corliss Powell
o Program Innovation and Grants, Donnie Wilson
o Clinical Innovation, Lisa Glenn, M.D.
o LTSS Policy, Dana Williamson
• Senior Policy Advisor, Penny Larkin
• Senior Policy Advisor, Tara Olah
Chief Operating Officer, Lynn Blackmore
• Consumer Rights and Services, Shareen Addison, Director
o Consumer Rights/Surrogate Decision Making, Barby Bowles
o Complaint Intake, Claudia DeLaRosa
o Complaint Intake, Kara Whiddon
o Professional Review, Kristi Dudley
• Information Technology, Heather Hall, Director
o Deputy IRM/Project Management, Jodi Ashlock
o Applications Management, Rob Brown
o Business Operations, Vacant
o Infrastructure Operations, Chris L. Bunton
o Information Security, Shenny Sheth
• Contract Oversight and Support, Kathie Carleton-Morales, Director
o Contract Review and Technical Assistance, Shelly Swisher
o Contract Sanctions Review, Lena Brown-Owens
o Client Trust Fund, Sandy Moore
• Executive and Staff Operations, Glen Bason, Director
o Administrative Management Services, Amy Tippie
o Educational Services, Diana Conces
o Support Services Coordination, Keith Romel
Legal Services, Lawrence Hornsby, General Counsel
o Enforcement Services, Ryan Bane
o Administrative Services, Shelley Janda
o Litigation Services, Marianne Reat
o Policy and Rules, Nancy Porter
Chief Financial Officer, David Cook
• Budget, Vacant
• Accounting, Paula Reed
• Provider Claims, Mine Epps
Assistant Commissioner Access and Intake, Elisa Garza
• Area Agencies on Aging, Sue Fielder, Director
o Local Procedure Development and Support, Heather Blackwell
o Contract Accountability and Oversight, Lori Connor
• Community Services and Program Operations, Lisa Akers-Owens, Director
o Hospice Policy and PACE Operations, Schnina Reed
o Regional Support and Program Improvement, Evelyn Greenfield-Johnson
o Curriculum Development, Richard Rees
o Community Services Regions
• Local Authorities, Mark Blockus, Director
o Local Procedure Development and Support, Stacy Lindsey
o Contract Accountability and Oversight, Judy Southall
o Performance Contracts, Misti Hair
o PASRR, Geri Willems
• Strategic Operations and Grants, Wes Yeager, Director
o Planning and Reporting, Vacant
o Community Access and Grants, Patricia Bordie
o Program Business Operations, Vacant
• Community Services Contracts, Bill Campbell, Director
o Contracts, Terry Pierce
o Contract Accountability and Oversight, Frank Plummer
• Utilization and Management Review, Cindy Kinneally, Director
o NF Waivers/Community Services UR, Susan Peterson
o Quality Assurance, Pam Stroman
o IDD Waivers/Program Enrollment UR, Cheryl Craddock-Melchor
o Hospice UR Unit, Lori Roberts
• Guardianship Services, Tim McGinnis, Director
o Policy and Program Development, Barbara Scobey
o Oversight and Community Support, Rosa Berumen
o Regional Operations, Clifford Walker
Assistant Commissioner for State Supported Living Centers, Scott Schalchlin
• Operations, Eugenia Andrew
o Programs, Sandy Ray
o Facility Management, Gordon Raitt
o Compliance, George Schock
•
o Quality Improvement, Amanda Klekar
o Pharmacy Services, OLA, Kenda Pittman
o Clinical Services Coordinators
o Operations Coordinator, Jane Purcell
12 Facilities
Assistant Commissioner Regulatory Services, Mary Henderson
• Survey Operations, Linda Lothringer, Director
o Administration of Local Survey Operations
 Regional Offices
 Waiver Survey and Certification, Shannon Council
 Architectural Unit, Fred Worley
o Compliance and Oversight, Paula McHenry
• Policy Rules and Curriculum Development, Calvin Green
o NF and ICF/IID, Randy Rowly
o ADC, ALF, HCSSA and LSC, Jennifer Morrison
• Enforcement, Susan Davis, Director
o Provider Licensing Enforcement, Susan Diamond
o Professional Credentialing Enforcement, Lynette Sanders
o Survey and Certification Enforcement, Sue Anderson Mills
• Licensing and Credentialing, Cindy Bourland
o Provider Licensure and Certification, Bobby Schmidt
o NFA Licensing, Anne Trejo
o Data/Records, Sandy Kearns